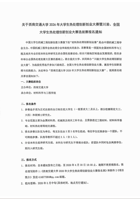
2026年03月12日 10:36 1337次浏览
首页
官微
联系
学院简介 历史沿革 领导团队 组织机构 教职工队伍
学科简介 科研平台 科研团队
专业介绍 培养计划 规章制度 教学成果 创新创业 学生实习 成型专业认证 金材专业认证
总体情况 师资队伍 管理办法 材料科学与工程国家级实验教学示范中心
国际合作 留学生教育
机构人员 理论学习 保密工作 党建工作相关流程 党建制度 党务公开 资料下载 教工之家 纪委工作 党史学习教育
辅导员队伍 团学组织介绍 学生工作制度 先进典型 警示教育 工作模版
校友风采 校友名册 校友新闻 毕业生留影 校友捐赠
安全小组 规章制度 相关资源
教师典型 优秀学生
本科生 研究生
通知公告 党建新闻
学术海报 学术新闻 科技动态
公示公告 团学快讯 就业招聘
Home About Education Research News & events International Alumni Contact us